设为首页
收藏本站
首页
机构设置
单位简介
检测流程
收费标准
相关下载
文档下载
软件下载
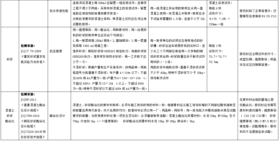
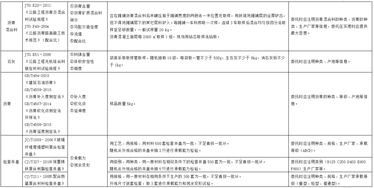
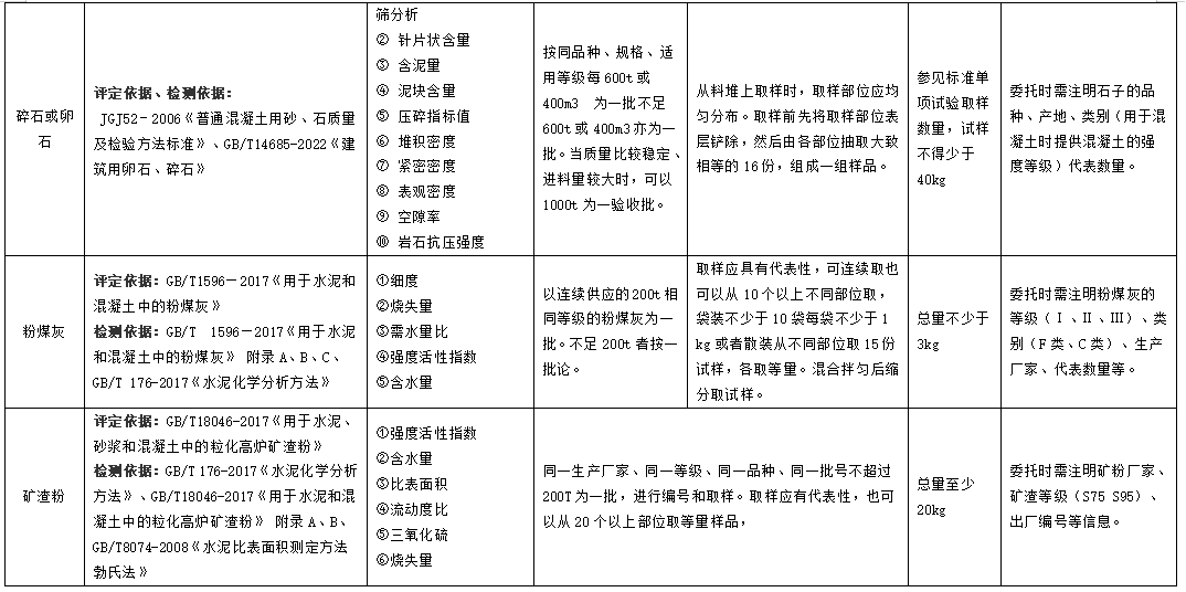
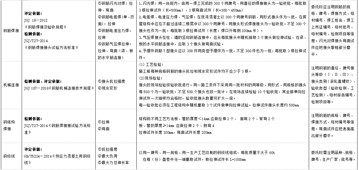
建筑材料取样方法
发布日期:2014年8月12日 点击数:2410
Copyright© 2013-2020 通辽市建设工程质量检测中心 版权所有
建议使用1024×768 分辨率 IE 6.0 以上浏览器
技术支持:绍兴标点电子技术有限公司 电话:0575-88622455